Have some M cap supreme and standard M caps on their way, got a Feb 18 I'm wondering if adding Yaqin MS23B between wouldYAQIN MS23B Tube Phono Preamplifier Stage MM RIAA Phonograph Preamp Stereo HiFi Audio Amplifier Amp (1 Customer Reviews)Steps done to upgrade the Yaqin MS22B New capacitors in place Oil Paper Russian K40Y9 068uf 400v a "69 ground filter circuit" New tubes 12AX7 Sylvani
Yaqin Ms 22b Phono Amp Page 2 Diyaudio
Yaqin ms-23b mods
Yaqin ms-23b mods-First I purchased the Yaqin MS23b same 60 cycle hum issues Thought the bigger more expensive model would have upgraded circuitry NOT THE CASE!YAQIN MS23B MM RIAA Stereo Tube PreAmplifier Phono Stage Product Price $ USD Product Model YAQIN MS23B Product Quantity 9 Units in Stock Shipping Weight 35 Kg Please Choose Voltage Devliery to



Cool Easy Mod For The Yaqin Ms 23b Tube Phono Preamp Youtube
Be the first to review "Yaqin MS23B RIAA 12AX7 Vacuum Tube Phono Preamp" Cancel reply Modded and Upgraded OEM Reisong QAQ6 12AX7 Tritube Preamplifier 4 Ins 2 Outs with Swappable Capacitors S$ 9400 Add to cart; · YAQIN MS23B Quote from beaudiophil on June , 15, PMwell, if we are talking about building up a kit also then we should mention the good sounding and easy to build up Hagerman Cornet as well WhenOriginal owner new unit less than 1 month old with balance of factory warranty Yaqin manufactures well built solid units that produce a great sound out of the box, a great value for the cost Detailed specs are belowSpecifications· Tubes 12AX7B × 2 (Voltage preamplifier)· Output Voltages 05V
Muzishare X3T EL84 Double Rectifier Class A Speaker and Balanced Headphone Output Integrated Tube AmpYaqin MS23B Tube Phono MM Preampli Đặt mua sản phẩm này BeatVietNam vận chuyển toàn quốc từ 14 ngày Họ & tên Điện thoại Địa chỉ nhận hàng Gửi đơn hàng Chính sách nâng cấp · I was just considering selling a Les Box modded Yaqin 12B It was done last year and works perfectly I have a pair of Philips JAN 5814A for it but it needs a pair of 12AX7 I've also received a Yaqin MS23B phono stage as a gift from MattyW late last year
· Hey, I'm looking for a good condition Yaqin MS23B phono stage, prefer without modsI'm located in Van, BC and prefer to deal locally but I'm willing to pay for shipping tooShoot me a message if you've got one for saleThanks · Take a look at the Yaqin MS23B with the Les Box Mod Would match your Yaqin Amp Paopawdecarabao, May 26, 19 #14 DoF A lot of information about the amp and mods Join Yaqin Tube Vavle Amplifiers and Yaqin MS23B Les Carpenter Mod Group Paopawdecarabao, May 26, 19 #17 DoF likes this DoF Less is more Thread Starter0119 · Yaqin MS23B Les Carpenter Mod has 496 members This group is for Les Carpenter's Yaqin MS23B Mod discussion



Cool Easy Mod For The Yaqin Ms 23b Tube Phono Preamp By Freund333



Cool Easy Mod For The Yaqin Ms 23b Tube Phono Preamp By Freund333
· The Yaqin 23B is fantastic It really shines after doing the 'Lesbox' mod though, everyone that owns one or is thinking about owning one needs to do this mod It raises the sound quality ten fold There's been some that have compared a modified 23B to preamps that cost many times more and prefer the sound from the modded 23BFind great deals on eBay for yaqin ms23b Shop with confidenceDetails about YAQIN MS23B Tube Phono Stage Preamp HiFi Stereo MM RIAA Turntable Amplifier 23 viewed per day 1 product rating 50 average based on 1 product rating 5 5 Stars, 1 product rating 1 4 4 Stars, 0 product ratings 0 3 3 Stars, 0 product ratings 0 2 2 Stars, 0 product ratings 0 1 1 Stars, 0 product ratings 0


Yaqin Ms 23b Page 1 Amplifiers Lenco Heaven Turntable Forum



Cool Easy Mod For The Yaqin Ms 23b Tube Phono Preamp By Freund333
· The Yaqin ms22b definately provides for a tube like warmth and will introduce you to the "darkside" through solid state amplification I wouldn't call this preamp highly transparent or detailed, but it is warm and full bodied in presentation Now, this is with the stock cheap tubes2312 · Newbie question To get to some original opera recordings I really want to hear from the original source I've ventured into the unknown world of turntables and analog I've purchased a Rega RP1 and figured I would complement it with a tube RIAA preamp for an analog setup While I'm aware that the Yaqin MS12B amp will require some time to sound right there is a significant · To the touch, the yaqin on 240v runs with the power transformer running hot, on 2v (throught the APC Line R, 10) it runs lukewarm The yaqin sounds fantastic and vastly (read hugely, massively) superior to my (soon to be ex) NAD C340, also second hand, but worth about the same (ie about $350) through second hand 4ohm 75w B&O speakers circa



Cool Easy Mod For The Yaqin Ms 23b Tube Phono Preamp By Freund333



Yaqin Ms12b Tube Valve Pre Amp Preamplifier Youtube
Yaqin ms23b, upgrade version from ms22b, 12ax7 Price CA$ EACH YAQIN TUBE AMPLIFIER, MC13S, 6C/EL34 X4 12AT7 X4 12AU7 X22This phono stage can be used with an integrated amplifier which has volume control 3Employ DC filaments power supply to minimize humming noise 4Adopts conventional active RIAA equalization in phono stage circuit;Modifications and changes made to later models The Yaqin does not use toroidal transformers, probably due to cost and instead the transformers are of the usual laminated metal frame type of construction It is usual to mount the Page 5 of 47



Cool Easy Mod For The Yaqin Ms 23b Tube Phono Preamp Youtube



Yaqin Ms23b Phono Stage With Les Box Mod And Gold Lion 12ax7 Tubes Photo Us Audio Mart
This thing hums like crazy Its not a ground loop issue, I spent a weekend testing and configuring and was not able to alleviate the humWzmacmiacz audio Yaqin MS12B od 1599,00 zł, porównanie cen w 3 sklepach Zobacz inne Wzmacniacze audio, najtańsze i najlepsze oferty, opinieMS23B is used for RIAA type Vinyl disc player Phono amplifier uses CathodeCathode feedback equalization circuit, in line with RIAA characteristic sounds good Use famous tube 12AX7 for amplification, directly DC power supply can reduce the noise to a minimum



Review Yaqin Mc13s Stereo Integrated Amplifier Wall Of Sound Audio And Music Reviews



Yaqin Ms23b Phono Stage With Les Box Mod And Gold Lion 12ax7 Tubes Photo Canuck Audio Mart
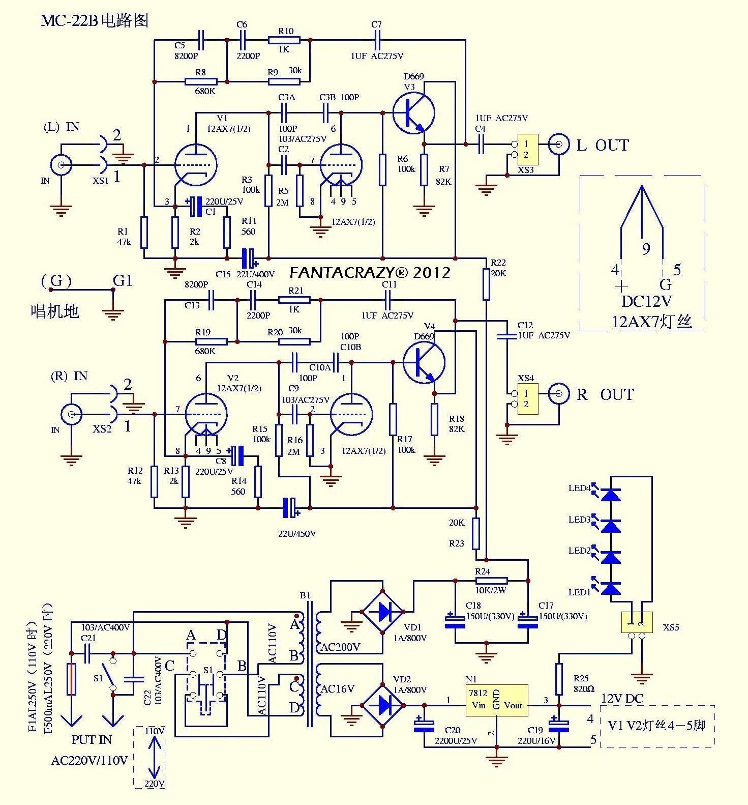
Test yaqin ms 33b – vinyl is not dead 4hifi , audio muzo fans , audiomuzofans , audiomuzofanspl , gramofon , OPINIA , przedwzmacniacz , TEST , testy , winyl , Yaqin Co jakiś czas w internecie pojawiają się informacje, że płyty winylowe odchodzą do lamusa, to samo tyczy się płyt CD · yaqin ms23b mods yaqin ms33b yaqin ms 23b owners manualyaqin ms23b schematic yaqin ms23b lesbox mod yaqin ms23b lesbox mod 11 Sep 15 Yaqin MS23b or Little Bear T10 Tube Gear – Preamps, Power and More!제한된 시간 세일 진정한 귀환



Yaqin Mc 13s Stereo Tube Amplifier Beat Audio



Cool Easy Mod For The Yaqin Ms 23b Tube Phono Preamp By Freund333
Description YAQIN MS33B MC/MM 12AX7 12AU7 Vacuum Tube RIAA Phono Stage3103 · The Yaqin MS23B is a Tube Phono Stage for use with MM or high output MI (Moving Iron) cartridge turntable for connection to either a pre or an integrated amplifier It comes with stereo outputs of 05 V and an active RIAA equalization A DC filament power supply guarantees optimal hum and noise reduction1418 · YAQIN MS23B 12AX7B X2 Stereo Tube Phono Stage 0 out of 5 $ Yaqin MS90B 55 watt tube amp with bluetooth and remote 0 out of 5 $ 1, FFYX TB25 Turntable w/10"A1 arm 0 out of 5 $ 1, Top Rated products YAQIN MC13S Stereo Tube Amplifier 500 out of 5 $



Yaqin Ms 23b Tube Phono Stage Preamp Hifi Stereo Mm Riaa Turntable Amplifier Ebay



Video Tube Phono Preamp
Limited Time Sale Easy ReturnFind great deals on eBay for yaqin ms22b Shop with confidenceYAQIN MS23B Front / Sida Förstärkaren verkar att vara välbyggd med relativt bra komponenter, vissa lödningar / komponentval kan iof ifrågasättas, lämnar lite utrymme till förbättringar B (HV) försörjningen verkar att ha bra filtrering, så även glödspänningen som är både likriktad och stabiliserad med en 7812 regulator



Cool Easy Mod For The Yaqin Ms 23b Tube Phono Preamp By Freund333



Yaqin Ms 22b Mod Customisation Youtube
Seller primeamp ️ (5,956) 9%, Location Hong Kong, Ships to Worldwide, Item YAQIN MS23B Tube MM RIAA Phono Stage Stereo Pre Amplifier Updating MS22B Plus low noise, low distortion and accurate RIAA for a dynamic crystalline sound Ability to work with an MM cartridge or a high output MI (Moving Iron) cartridge turntable;This phono stage can be0615 · YAQIN MS23B Very tempted to get one of these, would like to know how they compare to other phono stages of similar price It wouldYAQIN MS 23B 밸브 튜브 앰프 Phono Stage MM RIAA 턴테이블 HiFi 스테레오 진공 프리 앰프 110 240V MS23B,중국을 포함한 전 세계의 판매자들에게서 구매하세요 무료 배송, 한정 세일 타임, 간편한 반품과 구매자 보호 기능을 누리세요!


Yaqin Audio Ms 23b Phono Pre Modified By Sun Audio Labs Phono Audiogon



Yaqin Ms23b Upgraded Version Of Ms22b 12ax7b X2 Stereo Tube Phono Stage Amazon Sg Electronics
Märke Yaqin Modell MS23B Typ Rörbestyckat RIAAsteg med manual Information Begagnat RIAAsteg i mycket gott skick med små bruksspår Rörbestyckat (2 x 12AX7) RIAAsteg för MMpickuper Utnivå 0,5 Volt Ingångskänslighet 4 mV Mått 0 x 170 x 125 mm Vikt 3,3 kg RIAAsteget Yaqin MS23B är funktionstestat hos RehifiThis website is not affiliated with or sponsored by Yaqin For a list of authorised retailers please contact the company via their website Yaqin is a trademark ofFinden Sie TopAngebote für Yaqin MS23B Verstärker bei eBay Kostenlose Lieferung für viele Artikel!



Yaqin Ms 12b 6aq5 Pushpull Diy Speakers Mercy Street On Vinyl And Sacd Youtube



Cool Easy Mod For The Yaqin Ms 23b Tube Phono Preamp Youtube
A YAQIN MS23B unit A Power plug A Manual Dual power supply voltages are available on this unit, 115VAC for North America, 2VAC for Asia and Europe TheYAQIN MS23B Valve tube Amplifier Phono Stage MM RIAA Turntable HiFi Stereo vacuum tube preamplifier V MS23B 50 Store Jolin's mall US $ US $300 New user coupon on orders over US $400 View details & Buy · Pulling the Yaqin MS22B out of the box, I was surprised by the heft The metalwork also appears to be of a high quality, having lettering for the tube types, power switch and the RCA jacks The stock tubes are Shuguang 12AX7Bs known to be a little dark in their presentation and are covered with twiston metal shields



Yaqin Ms 12b Mm High End 12ax7 Vacuum Tube Pre Amplifier Riaa For Turntable Ebay



Yaqin Ms 23b Tube Phono Stage Preamp Hifi Stereo Mm Riaa Turntable Amplifier Ebay
· Hi djb, I have not modded the Yaqin but only done some tube rolling The stock Chinese valves are Ok but not that great, so I tried some ElectroHarmonix 12AX7EH, GE 12AU7A, Mullard 12AU7, Sovtek 12AX7LPS, Mullard 12AX7I have finally settled on a pair of Mullard 12AU7 and Sovtek 12AX7LPS valves for my taste · For Sale Lesbox modified Yaqin MS23B MM Phono Stage This is very cool originally a Yaquin MS23b MM phono stage but then comprehensively modified by Les Carpenter (this unit modded by his fair hand) as per this thread · Klangoptimierung Yaqin MS23B Dadurch das ich einen zweiten MS23B über einen Foristi bekam, konnte ich 11 den originalen & meinen klangoptimierten MS23B vergleichen Original klingt der Yaqin sehr hell & etwas dünn bis zurückhaltend Dennoch ist



Wow Yaqin Ms 23b Audiokarma Home Audio Stereo Discussion Forums



Yaqin Ms23b Upgraded Version Of Ms22b 12ax7b X2 Stereo Tube Phono Stage Amazon Sg Electronics
YAQIN MS33B 12AX7 12AU7 Vacuum Tube RIAA MC/MM PreAmplifier for Turntable Brand Yaqin Currently unavailable We don't know when or if this item will be back in stock Customers also viewed these products Page 1 of 1 Start over Page 1 of 1 Previous page RockvilleThis phono stage can be used with an integrated amplifier which has volume control Employ DC filaments power supply to minimize humming noiseDescription YAQIN MS23B MM RIAA Phono StagePlus low noise, low distortion and accurate RIAA for a dynamic crystalline sound Ability to work with an MM cartridge or a high output MI (Moving Iron) cartridge turntable;



Yaqin Ms23b Upgraded Version Of Ms22b 12ax7b X2 Stereo Tube Phono Stage Amazon Sg Electronics



Cool Easy Mod For The Yaqin Ms 23b Tube Phono Preamp By Freund333
Cheap Amplifier, Buy Quality Consumer Electronics Directly from China SuppliersYAQIN MS 23B Valve Tube Amplifier Phono Stage MM RIAA Turntable HiFi Stereo Vacuum Preamplifier 110 240V MS23B Enjoy Free Shipping Worldwide!YAQIN MS23B MM RIAA Stereo Tube PreAmplifier Phono Stage 1Ability to work with an MM cartridge or a high output MI (Moving Iron) cartridge turntable;This revised edition of 'Putting 'LIFE' into the Yaqin MS22B and MS23' details the conversion steps that the author takes, having now converted many MS22 and MS23's CHECK OUT THIS FANTASTIC VIDEO PRODUCED BY ZONE1242 ON !



Yaqin Ms 23b Tube Phono Stage Preamp Hifi Stereo Mm Riaa Turntable Amplifier Ebay


Yaqin Ms 22b Phono Amp Page 2 Diyaudio
· yaqin ms23b pre amp 02jpg (Größe 47,06 KB / Downloads 1134) Yaqin MS23B Röhren Pre Amp Yaqin I hängt an einer 1970er Transitor Kette Yaqin II ist an einem Loewe Opta Meteor 4761W mit optimierten Geithainer BR25 Lautsprecher Eigene Modifikationen Röhren electroharmonix 12AX7 Yaqin I J/J Yaqin II Kondensatoren MKP10 – 10%Yaqin MS23B RIAA Tube Phono Stage turntable Moving Magnet MM $ USD Yaqin MC550C 300B Class A Integrated Amplifier vacuum tube HiFi Featured Products Yaqin tube amp Audio YAQIN MC13S TUBE 6CT pushpull hifi Integrated amplifier $ USD



Yaqin Ms23 Lesbox Mod Youtube



Yaqin Ms23b Phono Preamp Conversion Youtube



Phono Pre Amp With Mm Mc Avforums


Little Bear T11 Steve Hoffman Music Forums



Cool Easy Mod For The Yaqin Ms 23b Tube Phono Preamp By Freund333


Yaqin Audio Ms 23b Phono Pre Modified By Sun Audio Labs Phono Audiogon



Yaqin Tir Na Hifi


Yaqin Ms 22b And Vs Hk730 Twin Powered Audiokarma Home Audio Stereo Discussion Forums



I Ve Just Ordered A Yaqin Ms23b Tube Phono Pre Amp What Can I Expect Steve Hoffman Music Forums



Cool Easy Mod For The Yaqin Ms 23b Tube Phono Preamp By Freund333


Yaqin Ms 22b Phono Amp Page 2 Diyaudio



What Preamp Are You Using Page 4 Steve Hoffman Music Forums



Yaqin Ms23b Upgraded Version Of Ms22b 12ax7b X2 Stereo Tube Phono Stage Amazon Sg Electronics



Yaqin Ms23b Phono Stage With Les Box Mod For Sale Us Audio Mart


Yaqin Audio Ms 23b Phono Pre Modified By Sun Audio Labs Phono Audiogon


First Full Tube Preamp Yaqin Ms 12b Steve Hoffman Music Forums



First Full Tube Preamp Yaqin Ms 12b Steve Hoffman Music Forums



Yaqin Ms23b Phono Stage With Les Box Mod And Gold Lion 12ax7 Tubes For Sale Us Audio Mart



Cool Easy Mod For The Yaqin Ms 23b Tube Phono Preamp By Freund333



Yaqin Amplifier Picclick Uk



Yaqin Ms23b Les Carpenter Mod Occasione Usato Codice



Yaqin Ms 23b Tube Phono Preamp Hum Problem Solved Youtube



Yaqin Ms23b Phono Preamp Supplemental Youtube



Yaqin Ms 34 D Upgrade Udoskonalenie Youtube



Yaqin Ms 22b Mod Customisation Youtube



Cool Easy Mod For The Yaqin Ms 23b Tube Phono Preamp By Freund333


Yaqin Ms 22b And Vs Hk730 Twin Powered Audiokarma Home Audio Stereo Discussion Forums


Yaqin Ms 22b And Vs Hk730 Twin Powered Audiokarma Home Audio Stereo Discussion Forums



Tube Phono Stages Page 3 Vinyl And Turntables Stereonet



Top 10 Most Popular Vacuum Tube Stereo List And Get Free Shipping K2kffb0i


Yaqin Ms 22b Phono Amp Page 2 Diyaudio



New Setup B W 705 S2 Hegel H160 Apple Tv Yaqin Ms 23b Tube Phono Audiophile



Quality On A Budget Rega Rp1 Yaqin Ms 23b Audioengine A5 Review Youtube



Review Yaqin Ms 12b Stereo Tube Preamplifier And Phono Stage Wall Of Sound Audio And Music Reviews



Yaqin Ms23b Upgraded Version Of Ms22b 12ax7b X2 Stereo Tube Phono Stage Amazon Sg Electronics



Yaqin Ms23b Upgraded Version Of Ms22b 12ax7b X2 Stereo Tube Phono Stage Amazon Sg Electronics


Yaqin Ms 23b Les Box Upgrade Input Capacitance Vinyl Engine


Yaqin Ms 22b Phono Amp Page 2 Diyaudio



Full System Pics Album On Imgur



Yaqin Ms 23b Tube Phono Stage Pre Amp Mm Riaa Turntable Hifi Stereo Preamplifier Ebay



Yaqin Ms23b Tube Phono Preamp Youtube


For Sale Lesbox Modified Yaqin Ms 23b Mm Phono Stage



Putting Life Into The Yaqin Ms 22b And Ms Manualzz



First Full Tube Preamp Yaqin Ms 12b Steve Hoffman Music Forums
0 件のコメント:
コメントを投稿